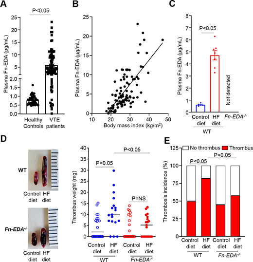
Objective: Obesity is a significant risk factor for deep vein thrombosis (DVT). The mechanisms of increased DVT in preexisting comorbid condition of obesity remain poorly understood. Cellular fibronectin containing extra domain A (Fn-EDA), an endogenous ligand for toll-like-receptor 4 (TLR4), is known to contribute to thrombo-inflammation in the experimental models. However, the role of Fn-EDA in modulation of venous thrombosis in context of obesity is not elucidated yet.
Approach and Results: We found that cellular Fn-EDA levels were significantly elevated in plasma of venous thromboembolism (VTE) patients that positively correlated with body mass index (BMI). To investigate whether Fn-EDA promotes venous thrombosis in obese condition, WT and Fn-EDA-/- mice were either fed a control or high-fat diet (HF-diet) for 12-weeks. DVT was induced by inferior vena cava stenosis and evaluated after 48 hours. We found that HF diet-fed WT mice exhibited increased DVT susceptibility compared with control diet-fed WT mice. In contrast, HF-fed Fn-EDA-/- mice exhibited significantly reduced thrombus weight and decreased incidence (%) of DVT compared with HF-fed WT mice that was concomitant with improved blood flow, reduced neutrophil content and citrullinated histone H3-positive cells (a marker of NETosis) in IVC thrombus. Exogenous Fn-EDA potentiated NETosis in neutrophils stimulated with thrombin-activated platelets via TLR4. Genetic deletion of TLR4 in Fn-EDAfl/fl mice, which constitutively express Fn-EDA, reduced DVT compared with Fn-EDAfl/fl mice.
Conclusion: These results demonstrate a previously unknown role of Fn-EDA in the modulation of DVT, which may be an important mechanism promoting DVT in the setting of obesity.
No relevant conflicts of interest to declare.
Author notes
Asterisk with author names denotes non-ASH members.

This feature is available to Subscribers Only
Sign In or Create an Account Close Modal